Quando si ha a che fare con qualcosa che è minaccioso e sconosciuto mettiamo in atto una serie di meccanismi automatici, volti alla nostra sopravvivenza, molto simili a quelli osservabili negli animali. Uno di questi è il freezing, proprio ciò che ci viene richiesto di fare rimanendo a casa e che sembra essere così difficile.
In questo periodo definito da molti, citando un noto film, L’ora più buia, l’emozione che dilaga e che interessa chiunque è la paura. La produzione di scritti e la divulgazione di opinioni, provenienti da addetti ai lavori e non, riguardo alla paura e in particolare alla paura del Coronavirus è decisamente prolifica. In particolare, all’attenzione del grande pubblico viene portato l’ignoto per giustificare la paura.
Quando si ha a che fare con qualcosa che è minaccioso e che non si conosce, scattano in noi una serie di meccanismi che producono reazioni comportamentali molto simili a quelle che si possono osservare negli animali: attacco o fuga. Fa un pochino riflettere, disegnando sui nostri volti un sorriso amaro, il fatto che l’unica altra reazione mediata dagli stessi circuiti cerebrali profondi (talamo e amigdala) che provocano l’attacco o la fuga, il freezing, sia poi ciò che ci viene richiesto di fare e pare essere così difficile da esprimere, rimanendo a casa. Eppure, la strategia di difesa che si sostanzia in una sorta di congelamento, di non-azione, addirittura di blocco fisiologico di talune funzioni vitali in determinati animali, è quella che possiamo mettere in atto per contribuire alla non-diffusione del virus, pertanto è una strategia funzionale e che consente la sopravvivenza della specie, proprio come per gli animali.
L’ignoto, è fuor di dubbio, spaventa. La paura del buio è estremamente diffusa nei bambini, così come la paura di cadere (proprio perché, cadendo, non si conoscono le dolorose conseguenze che potremmo dover affrontare e per quel senso di vuoto intrinsecamente minaccioso), proprio per questo il paragone con il Coronavirus è tanto utilizzato. Tuttavia, questo virus così implacabile non risulta essere del tutto sconosciuto: la scienza sta progredendo molto rapidamente verso scoperte quotidiane di ulteriori dettagli sulla sua biologia, quindi si sarebbe più propensi a sostenere un altro paragone. Il Coronavirus non è come la paura del buio in assoluto: è come la paura del buio che ci assale nel momento in cui ci troviamo immersi nell’oscurità, ma in un ambiente noto. Abbiamo qualche riferimento, seppur molto pochi e, qualora annebbiati dalla paura, difficilmente raggiungibili dalla coscienza e utilizzabili dai nostri processi cognitivi.
Quindi, che si tratti di paura, di angoscia, di terrore o di panico, in tutti questi casi vi è un tratto di fondo comune: la preoccupazione. Ci siamo interrogati su quali possano essere, se esistono, i fattori predittivi della preoccupazione verso il Coronavirus, provando ad indagare le seguenti dimensioni: ipocondria, paura della morte, autostima e narcisismo. L’ipocondria e la tanatofobia sono di per sé paure: la prima coinvolge taluni sintomi (reali o percepiti come tali) fisici che inducono l’individuo a ritenere di avere contratto o al timore di poter contrarre una malattia importante; la seconda appartiene alle persone da quando, fra i 12 e i 15 anni, maturano gli strumenti cognitivi per poter comprendere il concetto di morte. La morte, in effetti, è l’ignoto per eccellenza ed è unanime.
L’autostima e il narcisismo, in questo contesto, possono essere interpretati quali strategie di coping. In effetti, stride un po’ definire il narcisismo come strategia di coping, ma una persona egoista, centrata su se stessa, desiderosa di ambire all’approvazione di tutti e autoreferenziale riguardo alle proprie capacità, spesso millantate, in una situazione di emergenza e di preoccupazione verso il Coronavirus potrebbe essere portata all’adozione di condotte protettive. Non ci sono perplessità, invece, nel ritenere che l’autostima, intesa quale fiducia nelle proprie capacità di affrontare e superare le situazioni che la vita presenta e consapevolezza di meritare di essere felici, possa influenzare il grado di preoccupazione che il Coronavirus provoca.
La ricerca che presentiamo di seguito è caratterizzata, tuttavia, da una serie di risultati piuttosto sorprendenti.
Il nostro campione è formato da 339 persone, tutte maggiorenni. Hanno accettato di partecipare volontariamente alla ricerca e sono state tutte preliminarmente informate delle finalità della stessa. Il consenso informato è stato individualmente acquisito tramite compilazione da parte del partecipante dell’apposito modulo fornito online. Inoltre, si precisa che non è stato fornito nessun esito ai partecipanti. I dati sono conservati in un database online cifrato, accessibile solo agli autori di questo studio. Per quanto riguarda le caratteristiche socio-demografiche del campione preso in esame, l’86% è composto da donne e solo il 13% da uomini. L’1% ha preferito non dichiarare il proprio genere. Inoltre, il 66.4% del campione ha un titolo universitario e il 31.9% ha un titolo di scuola superiore. L’età media del campione è di 34.5 anni, con una deviazione standard di 12.2. Il 73.5% del campione vive in una zona dove vi sono presenti casi di contagio. Abbiamo utilizzato i seguenti strumenti per poter analizzare i fattori oggetto di indagine:
- Fattore “Paura della morte”: è stata utilizzata una versione abbreviata del test Death Anxiety Scale-Extended;
- Fattore “Ipocondria”: è stata utilizzata una versione abbreviata del test Health Anxiety Questionnaire;
- Fattore “Autostima”: è stata utilizzata la versione italiana del test dell’autostima di Rosenberg;
- Fattore “Narcisismo”: è stata utilizzata il test Single Item Narcissism Scale.
Per il fattore “Preoccupazione per il Coronavirus”, abbiamo costruito un set di domande cosi composto:
- Ricerchi spesso informazioni sul Coronavirus (tramite Social Network, TV, Internet etc.)?
- Hai paura di essere contagiato dal Coronavirus?
- Secondo te, è utile indossare la mascherina per evitare di essere contagiati?
- Secondo te, è utile provvedere ad approvvigionamenti di generi alimentari oltre le tue normali abitudini?
- Nelle ultime settimane, hai evitato di andare in luoghi affollati/ristoranti orientali per paura del contagio?
- Nelle ultime settimane, hai usato più frequentemente il disinfettante per le mani?
- Nelle ultime settimane, hai rinunciato a fare viaggi all’estero o in altre città d’Italia per paura del contagio?
Tutti i test utilizzati sono stati misurati su scala Likert e sono di tipo quantitativo, per scopi di ricerca e non diagnostico-clinici.
È opportuno fornire due ulteriori precisazioni. Innanzitutto, la ricerca è stata effettuata prima del 9 marzo 2020, data in cui è stato adottato il noto Dpcm di pari data, con il quale sono state disposte misure di contenimento molto restrittive, relativamente all’emergenza Coronavirus. Inoltre, i test utilizzati non sono tutti validati in Italia o comunque abbiamo utilizzato una loro versione ridotta per scopi puramente divulgativi.
Per quanto riguarda le correlazioni abbiamo riportato i seguenti risultati:
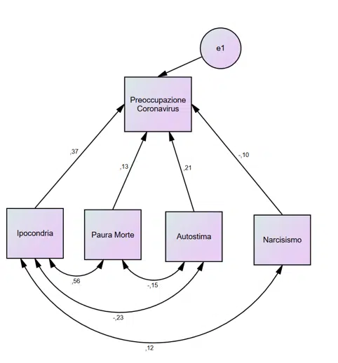
- il fattore “Preoccupazione per il Coronavirus” è positivamente correlato con l’ipocondria (r=0.390) e con la paura della morte (r=0.300) in modo significativo, mentre è correlato in maniera debole e non significativa all’autostima (r=0.100). È invece correlato in maniera negativa alla componente narcisistica, anche se in maniera debole (r=-0,40). Se da un lato non sorprendono le correlazioni positive fra la Preoccupazione per il Coronavirus e, rispettivamente, i fattori ipocondria e paura della morte, in quanto sono due fobie anche concettualmente legate a una malattia con potenziali effetti letali, stupisce un po’ di più la correlazione debole con il fattore narcisismo che, quindi, pare non influire sulla preoccupazione riguardo al nuovo virus. Per quanto riguarda l’autostima, sembra non essere particolarmente correlata alla Preoccupazione al Coronavirus, cosa che risultata piuttosto sorprendente proprio per le caratteristiche del costrutto Autostima, riassunte sopra. Se l’autostima, infatti, presuppone una certa fiducia nelle proprie capacità di fronteggiare le situazioni, ci si aspetterebbe che le persone dotate di una quota significativa di tale caratteristica possano avere meno preoccupazioni riguardo al Coronavirus rispetto a quelle che ne hanno una quota bassa, ma evidentemente di fronte all’ignoto, nemmeno l’autostima può preservare l’individuo dalla paura;
- il fattore Autostima è correlato in maniera negativa e significativa al fattore Ipocondria e al fattore Paura della morte (sembra infatti che, quanto più aumenta l’autostima di una persona, tanto meno quella persona abbia paura della morte o sia ipocondriaca). Non vi sono correlazioni significative invece fra Autostima e Narcisismo (r=0.06).
Oltre alle correlazioni, eravamo interessati a capire quanto i fattori indagati, quindi Ipocondria, Paura della Morte, Narcicismo ed Autostima, fossero capaci di predire (o spiegare) la componente “Preoccupazione per il Coronavirus” . Tramite una regressione multipla lineare abbiamo ottenuto che il “modello”, composto dai fattori elencati, risulta essere significativo perché questi quattro “fattori” spiegano in totale il 18.2% della Preoccupazione per il Coronavirus. Quindi, in altre parole, il 18.2% della variazione del fattore “Preoccupazione per il Coronavirus” è spiegato da queste componenti. Se andiamo più nel dettaglio, scopriamo che le quattro variabili sono sì significative, ma in quote decisamente diverse: alcune al 5% e alcune all’1%. Senza scendere troppo in tecnicismi, possiamo dire che i due fattori che incidono di più sono Paura della morte e Ipocondria, coerentemente con la correlazione positiva sopra esposta, mentre Narcisismo (in maniera negativa) e Autostima sono sempre significative, ma nella nostra ricerca sembrano incidere un po’ meno.
Figura 1. Modello definito con i quattro Predittori studiati (Ipocondria, Paura Morte, Autostima e Narcisismo) e l’influenza (su valori standardizzati) della variabile dipendente Preoccupazione per il Coronavirus
Anche se la “Preoccupazione per il CoV” è naturalmente più complessa (e giustificata ovviamente), questo piccolo studio voleva indagarne solo alcuni aspetti, senza sminuirne in nessun modo la sua serietà e complessità. Vogliamo concludere questo lavoro con una riflessione che parte dal richiamo etimologico della parola preoccupazione, ovvero occuparsi prima di ciò che potrebbe accadere impegnando il momento presente e appunto, occupandolo. Ma Fritz Pearls ci invita al centro di un tempo che è in noi stessi, come evento umano cosciente del presente. Non ci può essere un’altra realtà che non sia questo istante, con l’invito a isolare il presente dal passato e dal futuro, in cui ogni ogni rinuncia al presente come centro della bilancia – la leva della nostra vita – porta ad una personalità squilibrata. In questo momento, il Coronavirus può anche essere guardato in termini psichici e non solo biologici: una proiezione sempre esistente di quei virus della mente, quegli inquinanti dell’essere che trovano nella situazione attuale amplificata a livello mondiale, una cassa di risonanza che alimentano le caratteristiche disfunzionali delle personalità, in particolare, nevrotiche occidentali, narcisismo e paura della morte.
Nota degli autori: Per tutte le informazioni riguardante il CoV, visitare solo fonti attendibili ed ufficiali, quali: quello dell’ANSA o del Ministero della Salute. Il virus in questione non è da sottovalutare e bisogna seguire le norme di comportamento dettate dalle autorità a ciò preposte. Siamo, inoltre, vicini a tutti coloro che stanno vivendo in prima persona il dramma del CoV, direttamente o indirettamente.
